色情视频
教务处
科研处
就业指导中心
色情视频 官方网站
色情视频
色情视频概况
色情视频简介
现任领导
组织机构
历史沿革
历任领导
专业师资
专业师资
部校共建
学术科研
学术讲座
学术成果
规章制度
本科教学
色情视频公告
招生就业
培养方案
文件规定
常用表格下载
研究生教学
色情视频公告
常用表格下载
学硕教育
专硕教育
党建工作
学生工作
色情视频公告
文件规定
常用表格下载
实验中心
当前位置:
色情视频
>>
本科教学
>>
招生就业
>> 正文
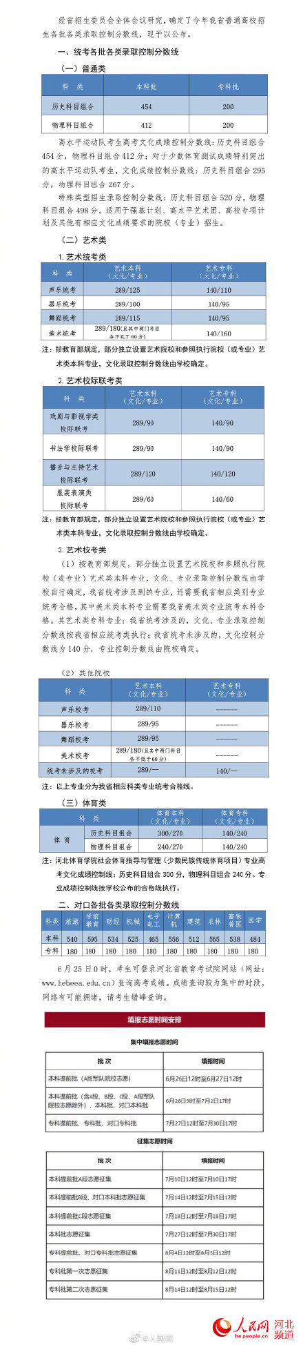
2021河北高考分数线出炉
发布者:
[发表时间]:2021-10-03
[来源]:
[浏览次数]:
2021高考各地分数线【2021河北高考分数线出炉】普通类历史科目组合:本科批454分,专科批200分;普通类物理科目组合:本科批412分,专科批200分。(人民网河北频道)
来源: 人民网